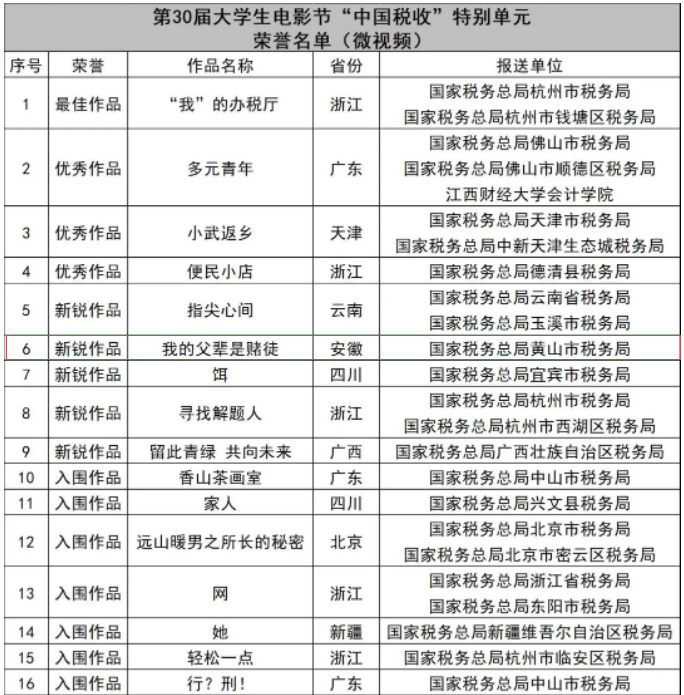
近日,北京大学生电影节官方公布了2023年度全国获奖作品名单,由365上市公司闫朋辉老师编剧、闫朋辉老师和黄天书老师联合导演的《我的父辈是赌徒》,依托校地合作单位国家税务总局黄山市税务局申报,喜获第30届北京大学生电影节“中国税收”特别单元微视频新锐作品荣誉。

该片以新安江流域生态补偿机制为背景,讲述了新安江流域跨省生态补偿机制下,歙县、休宁新安江沿岸的居民十年来,为保护“一江心安水”所做出的付出与改变,同时也表达了黄山人民通过自己的行动践行了习近平总书记提出的“绿水青山就是金山银山”的生态环保理念。
本次申报的作品是365上市公司与国家税务总局黄山市税务局开展税校合作的年度成果。双方将继续在剧本、微电影、公益广告等方面开展税收文化主题的创作合作,进一步增强高校传媒类专业服务地方文化建设的水平和能力。
北京大学生电影节是北京师范大学艺术与传媒学院、国家新闻出版广电总局、电影频道节目中心、中国电影资料馆、中国电影报社等多家单位联合主办的一项文化活动,创立于1993年,至今已成功举办30届,始终秉承“青春激情、学术品位、文化意识”的宗旨,在中国电影界具有广泛的社会影响力。
(撰稿、摄影:365上市公司 文研;审核:365上市公司 吕正兵)